近日,医OD(中国)眼科研究所楚成超副教授和公共卫生OD(中国)刘刚教授合作在化学领域国际顶级期刊Angew Chem Int Edit在线刊发了题为“Ru-based Metal-Organic Nanoradiosensitizers Enhance Radiotherapy by Combining ROS Generation and CO Gas Release”的研究成果。

放疗是治疗实体瘤最有效的局部深层治疗方式之一,主要通过直接高能电离辐射和间接的辐射水解产生的活性氧(ROS)破坏细胞DNA。但是,由于缺乏精确靶向性和放射敏感性,其临床应用受到一定限制;此外,ROS寿命短和作用半径小,使治疗效果也大打折扣。因此,改善放疗靶向性和放射敏感性,是临床放疗领域的关键难题和研究热点。
本课题研发了一种基于钌的金属-有机纳米结构放疗增敏剂(ZrRuMn-MONs@mem),通过在X射线诱导的动力学疗法(XDT)中最大化ROS的产生和一氧化碳(CO)治疗气体的释放来优化放疗。此外,随着CO的释放,MRI成像性能也得到显著增强,实现诊疗一体化效果的提高(图1)。

图1 ZrRuMn-MONs@mem 诊疗一体化策略流程图
在本研究中,钌金属有机纳米结构在放疗增敏方面显示出独特的优势。首先,高Z元素的存在,大大提升了对X射线的吸收,从而提高ROS的产生能力;其次,特殊的金属有机纳米结构能够通过有机配体实现能量和电子传递,从而提高放射动力学疗法的效率;此外,限域的空间结构在限制和传导中发挥重要作用,增加了激发态的电子与基态电子碰撞机会,并减少电子的损失。
研究团队将该放疗增敏剂类比为一个火球,能够实现ROS和CO在癌症诊疗方面的协同增强:当被X射线“击中”时,“火球”被点燃而激活,伴随着ROS的产生;当遇到体内水分子时,燃烧的火球逐渐被扑灭,不完全燃烧导致CO释放;当火球被水分子围攻后可导致T1加权的MRI成像性能增强,加上该金属纳米结构固有的CT对比剂性能,实现了成像指导下的精准放疗(图2)。

图2 ZrRuMn-MONs 在X射线激发下产生ROS和CO效果研究
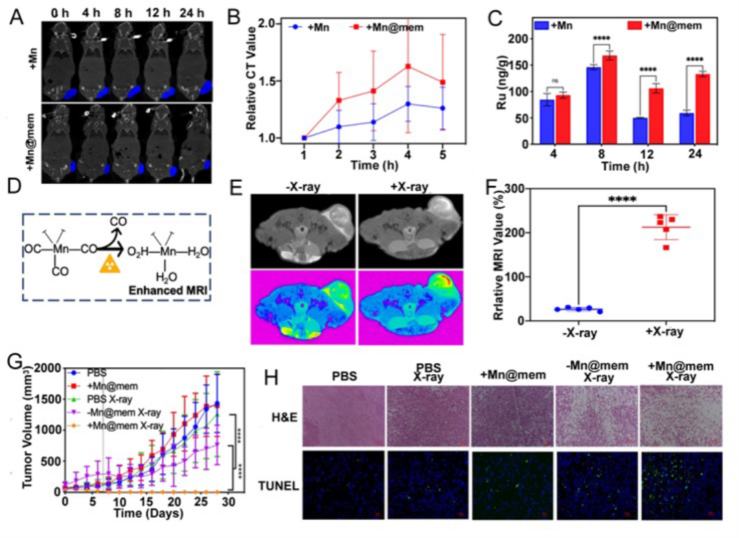
当静脉注射给药后,靶向细胞包被的金属-有机纳米放疗增敏剂可以很好的富集在肿瘤部位;在给予适量辐照后,肿瘤部位的MRI成像也大大增强(图3)。

图3 ZrRuMn-MONs@mem 在肝癌诊疗方面的研究
总之,多功能放疗增敏剂ZrRuMn-MON@mem通过增加对辐射剂量的直接吸收(初级辐射)和促进光子和电子的沉积(次级辐射),实现ROS和CO的联合治疗。个性化的靶向细胞膜表面修饰改善了生物相容性和生物利用度,具有良好的转化应用前景。
楚成超副教授和刘刚教授为本文共同通讯作者。楚成超副教授是福建省高层次人才,厦门大学南强青年拔尖B类人才,博士生导师。他的课题组致力于超分子组装药剂的研发及应用研究,以第一作者/通讯作者在Adv Mater、Angew Chem Int Edit、Adv Funct Mater、Adv Sci、Theranostics等高水平学术期刊发表论文40余篇。目前主持国家自然科学基金面上项目和青年项目、福建省自然科学基金面上项目、校南强计划支持项目等多个科研项目。楚成超副教授课题组因工作需要,热忱欢迎优秀博士后加盟,同时欢迎优秀学子报考课题组博士研究生、硕士研究生。联系方式:chuchengchao@xmu.edu.cn。
原文链接:https://doi.org/10.1002/anie.202211674
(图文/楚成超 审核/李炜)